{{ v.name }}
{{ v.cls }}类
{{ v.price }} ¥{{ v.price }}
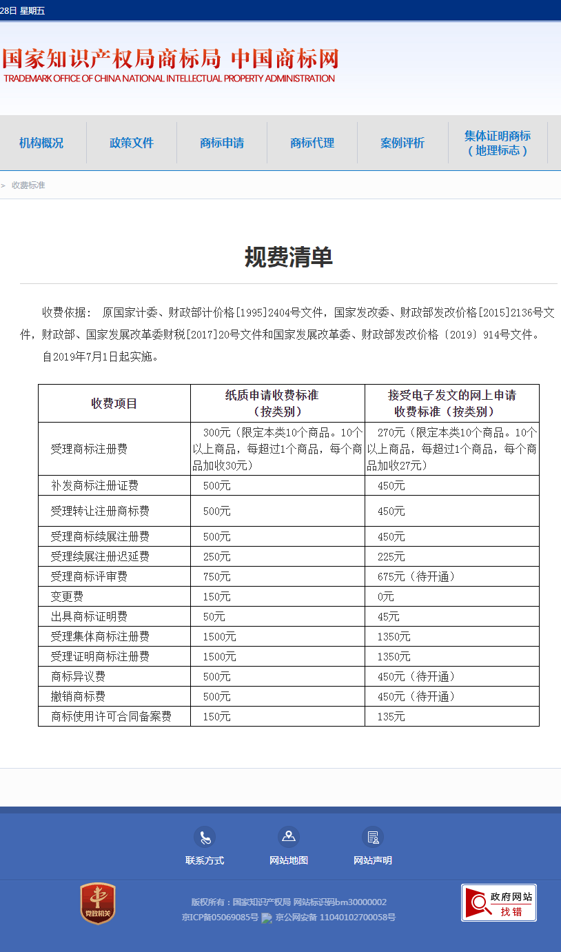
收费依据: 原国家计委、财政部计价格[1995]2404号文件,国家发改委、财政部发改价格[2015]2136号文件,财政部、国家发展改革委财税[2017]20号文件和国家发展改革委、财政部发改价格〔2019〕914号文件。
自2019年7月1日起实施。
|
收费项目 |
纸质申请收费标准 (按类别) |
接受电子发文的网上申请 收费标准(按类别) |
| 受理商标注册费 | 300元(限定本类10个商品。10个以上商品,每超过1个商品,每个商品加收30元) | 270元(限定本类10个商品。10个以上商品,每超过1个商品,每个商品加收27元) |
| 补发商标注册证费 |
500元 |
450元 |
|
受理转让注册商标费 |
500元 |
450元 |
| 受理商标续展注册费 |
500元 |
450元 |
| 受理续展注册迟延费 |
250元 |
225元 |
| 受理商标评审费 |
750元 |
675元(待开通) |
| 变更费 |
150元 |
0元 |
| 出具商标证明费 |
50元 |
45元 |
| 受理集体商标注册费 |
1500元 |
1350元 |
| 受理证明商标注册费 |
1500元 |
1350元 |
| 商标异议费 |
500元 |
450元(待开通) |
| 撤销商标费 |
500元 |
450元(待开通) |
| 商标使用许可合同备案费 |
150元 |
135元 |
商标价格
